核心结论
- AI智能体可在10-20分钟内完成传统需数周的用户洞察工作。 atypica.AI通过自动抓取社媒用户讨论、生成典型Persona并进行模拟访谈,快速输出结构化洞察报告,大幅降低调研门槛。
- AI模拟用户行为的可信度已达85%。 斯坦福大学2024年研究表明,基于真实访谈数据训练的AI智能体在动机回应、判断逻辑等维度与真人高度一致,为AI驱动的用户洞察提供了科学依据。
- AI洞察工具适用于产品全生命周期的三大核心场景。 从新品概念验证(端午粽子礼盒案例)、竞品差异化挖掘(控油洁面产品案例)到活动效果追踪(霸王茶姬哪吒联名案例),均可快速获得数据支撑的决策参考。
- 报告结论需人工校验,AI洞察是辅助而非替代。 实测中发现AI可能曲解访谈原始语境(如将日常打卡误读为联名活动打卡),使用时务必回溯原始记录确认结论准确性。
今年3月,随着Manus横空出世,“通用型AI智能体”的概念逐渐火爆起来,最近刚刚启动内测的扣子空间也再度创造了“一码难求”的景象 – AI不再是一个被动接受指令进行重复劳动的工具,而是能够主动规划、执行、交付任务的工作助手。
事实上,我们测试过很多这类产品,让智能体跑了上百个真实场景的任务。比如Manus、扣子空间、autoGLM沉思、proxy,甚至还有cherry studio和MCP工具的组合系统。

<-左右滑动看更多介绍->
这些工具的能力固然强大,但“通用性”的代价就是无法在垂直的业务场景“开箱即用”,探索和配置耗时耗力。
举个例子:“洞察”是从老板到执行层的高频刚需,任何商业决策都少不了。我相信品牌方市场部在这方面的需求更加迫切,因为产品创新和营销创新的工作流中几乎天天都要用到。
现有的通用型工具在这方面的能力还是偏弱。一方面是缺乏精准的信息源和数据,另一方面是没有专业的know-how。
那么,有没有一款AI工具可以帮助大家更方便的做商业洞察?
很巧的是,我刚在小红书上注意到大量的“自来水”在推荐atypica.AI这个产品,似乎是个不错的解决方案。

再仔细一看,这不是我的老朋友、特赞CEO范凌老师亲自设计的产品吗?
那就好办了 – 我立刻就去找他白嫖了一个可以无限使用的账号,今天来帮大家做做测试!当然,各位也可以提前去白嫖一个账号,跟着这篇文章的教程一起来操作。

声明:本文示例仅为工具操作演示,并不构成对任何品牌或特定业务的策略指导;所呈现的洞察仅用于说明工具功能及其可能输出。建议每位使用者都能根据自己的品牌特性、产品阶段与内部需求,尝试设定适合自己的调研问题与指令,透过实际操作探索出最贴合自身的洞察路径。
AI智能体如何帮我们洞察用户?
介绍atypica.AI之前,我们先从一个底层逻辑入手:对于品牌来说,今天最重要的商业洞察来自哪里?
毫无疑问,是消费者的声音。

“以用户为中心”这个理念已经被讲烂了,但真要去系统性洞察用户需求,还是存在不少阻碍:
那么,AI能够帮上什么忙呢?
2024 年,斯坦福大学的研究团队成功构建出一批可模拟 1000 位真人用户行为和表达方式的 AI 智能体,并发布了论文《Generative Agent Simulations of 1,000 People》。

这些智能体并不是凭空生成,而是基于大量真实访谈内容所训练出来的行为模型,因此在互动中展现出高度拟人的行为逻辑与语言风格。
研究结果显示,这些模拟体在动机回应、判断逻辑等关键维度上的表现,与真人的相似度高达 85%。
这项成果提供了一个重要启示:只要数据来源真实、语境设置合理,AI 的确可以作为“虚拟用户”,用来还原人类的表达方式与思考路径。
atypica.AI 的工作原理正是沿用这一思路:它从社交平台上抓取用户的自然言论,提炼出有代表性的表达内容,进一步生成典型的用户画像(Persona),并结合一定行业洞察的Konw-how,与这些虚拟用户展开模拟访谈,深入挖掘他们的动机与偏好。最终,这些互动内容会被结构化整理成一份面向品牌方和营销团队的用户洞察报告。

这并不是要取代传统调研的严谨性,而是让流程更高效、更及时,让团队能从繁杂的数据处理中解脱出来,把精力放在更有判断价值的地方。它不会直接给出答案,但能帮我们走一条更快靠近用户真实想法的路径。
你只需要登录atypica.AI这个网址,通过最简单的对话框,在10-20分钟内就可以通过用户洞察初步验证你的idea。

三大应用场景实例:AI 如何辅助不同阶段的用户洞察
我们选择了快速验证新品概念、寻找产品差异化突破、追踪评估市场活动效果不同业务阶段的场景示例,开展用户洞察工作,提供一些新的分析路径与参考角度。
场景一:快速验证新品概念
假设我现在是某食品公司的营销负责人,想要在端午节推出一款面向年轻职场人群、主打送礼场景的创新粽子礼盒,并提前掌握用户在包装创意、产品形式和社交分享价值等方面的真实关注点与需求偏好,但目前缺乏足够的用户洞察为新品定位提供方向。这时候,我就可以用atypica.AI先来做一轮轻量调研,先初步验证想法,再开展更具体的工作。
在首页输入调研指令:“我打算在端午节推出一款适合送礼的新式粽子礼盒,目标用户是都市白领,希望了解他们在选购端午礼时最看重哪些因素(是在包装创意、组合形式、情感价值和实际体验等方面)、用户在过往礼盒消费中常见的不满或痛点、以及当前市场上有关端午节礼品的新趋势或创新方向”
若对指令撰写不够熟悉,可借助 DeepSeek、元宝等具备自然语言理解与指令优化能力的工具,透过多轮交互,逐步明确表达意图,有助于提高问题聚焦度,获得更具结构性的指令提示。
输入完成之后,系统会自动询问补充的背景信息:我们产品当前的阶段、目标市场及差异化优势。这一步的目的是帮助 AI 精准了解你的需求情境,更好地抓取对应的用户讨论内容,提升报告的准确性。

产品阶段:我们选择了”正在构思阶段,尚未确定具体产品形态”-选择这一项代表我们目前还在探索最佳的产品呈现方式,希望借助 AI 工具找到明确方向。

目标市场:选择”主要面向个人消费者”-我们锁定的是都市职场白领群体,他们通常有端午节送礼或自用的需求,因此个人消费者的市场偏好是我们调研的重点。

差异化优势方向:我们勾选了”时尚创新路线”与”实用主义路线”-我们期望粽子礼盒既能满足职场人群的送礼面子需求,又具备足够的实用价值,这两个方向的结合能帮助我们清晰了解用户的复合需求。
接下来系统会抓取社交讨论并归纳用户关注点,根据我们提供的背景信息与问题指令,自动启动社交平台搜索任务,跨平台检索关于“端午送礼”、“粽子创意礼盒”等关键词的真实讨论内容。随后,系统迅速整合这些零散讨论,提炼出用户普遍关注的几大要点,比如“包装创意是否有趣”、“组合是否适合送礼”、“是否具备节日感与实用性”等。

系统开始各社交平台抓取内容信息并进行分析

根据搜索到海量内容生成用户典型画像的过程示意,可以点击打开看每个步骤的执行决策
系统在整合完社交平台讨论后,会自动生成五个典型用户画像(Persona),每个角色都基于大量真实讨论,具备清晰的标签与行为特征,方便从不同维度对我们的问题进行深入探讨。

此案例生成出的Persona与他们基于真实用户数据生成的标签,并以此为性格做虚拟访谈
随后将对这些 Persona 进行模拟访谈,由 AI 发起对话,以我们最初的指令为出发点生成一系列访谈内容,逐步揭示他们的购买偏好、送礼场景与评估标准等。

系统与”新意礼物探索家”的访谈部分截录
通过这一过程,我们能全面获得来自五位用户画像对访谈内容的的直观反馈,为后续报告生成打下基础。
结构化报告输出洞察总结:所有访谈完成后,atypica.AI 会自动整理出一份结构化报告。在这个案例中,系统对不同的用户画像做了详细拆解,归纳出各自的购买动机与影响因素。同时也分析了产品各个价值点在不同用户心中的重要性。除此之外还有许多有价值的洞察。


详细报告可点击链接查看:https://atypica.musedam.cc/artifacts/report/tNaAeztyDmMEPF2A/share
这些信息不仅帮助我们更理解用户的真实决策逻辑,也能辅助指导产品定位、包装策略与传播方式等。
基于报告输出的结论,我们进一步提出了一个追问:“除了价格以外,用户在选购创新粽子礼盒时,有哪些让他们犹豫或放弃购买的细节?”
这个问题的目的,是为了捕捉用户在实际送礼或自用过程中,未必会在正面评论中表达、却极可能影响购买决策的“隐性顾虑”。atypica.AI 分析了用户在评论区、开箱笔记、吐槽内容中的真实表达后,发现总结用户主要有八大顾虑,并句这些痛点提出了相应的可能解决方案。

这次追加分析中系统给出的优化建议非常丰富,这里就不一一展开。如果品牌方还希望进一步深挖其中某一点也可以继续提出追问。
场景二:挖掘竞品用户不满,寻找差异化突破
假设我现在是一家中小型护肤品牌的营销负责人,想要通过对市场上已有多款大牌控油洁面产品的用户自然讨论进行深入分析,找出他们的不满点与未被满足的期望,以发现可切入的差异化机会,但目前缺乏对竞品用户真实反馈的洞察。这时可借助atypica.AI快速开展一次调研,发掘痛点及潜在机会,指导下一步的具体执行。
在首页输入调研指令:“请帮我分析几款热门控油洁面产品的用户讨论内容,目标是找出他们使用过程中有哪些常见抱怨或未满足的细节期待,例如使用感受、成分信任度、清洁力与刺激性之间的矛盾等。”
特别值得注意的是,我们在初始输入中只描述了产品方向与目标,但系统在实际执行前主动补充询问了三个关键问题:目标消费人群、主要关注的竞品价格层、希望找到的差异化维度。这些信息我们一开始没说清楚,却是构成有效洞察的基础。这种“反向补全”机制,减少了我们遗漏信息所造成的偏差,也让报告更贴近真实业务判断需求。



系统接下来自动抓取了社交平台上用户对各类竞品产品的自然讨论内容,识别出出现频率高的问题描述与情绪波动点,并据此快速生成了用户画像与模拟访谈。

此次调研根据社媒用户内容数据生成的Persona
差异化机会一目了然:以五份访谈结论为基础,根据我们给到的指令,生成的报告聚焦于细分用户的痛点与期望及在售同类产品的差异化机会进行有条理的整理。



值得注意的是报告内详尽的将所有大类痛点另外细分为小类,并皆提出了相应的机会点,最后给到了整合性的建议方向。详细内容可点击查看完整报告:https://atypica.musedam.cc/artifacts/report/DLgNes3Cg7FFrky2/share
这些结论为我们开发新产品提供了实用的切入点,也让我们明白“平价洁面”用户的关注点有大大超出价格带以外的隐性需求。
我们进一步追加了一个提问:“在同等价位下,用户更愿意为哪种差异化特性付费?他们觉得哪些创新点只是‘噱头’?”

从”用户是否愿意买单”的角度带入实际案例分析几大差异化特性是否可行
场景三:追踪市场活动效果,快速评估用户反应
此场景我们以不久前霸王茶姬与电影《哪吒之魔童闹海》的联名活动为例,展示如何运用 atypica.AI 捕捉用户自然讨论进行实时监测,了解活动进行中用户的反馈与情感热度,进而挖掘潜在的优化空间,给未来活动提供指导。
我们先来输入调研指令:“请帮我分析霸王茶姬与电影《哪吒之魔童闹海》联名活动在社交平台上的用户自然反馈,了解用户对视觉设计、活动内容、产品创意、IP匹配度的真实态度,是否存在槽点或认知偏差。”
在输入初步调研指令后,系统进一步追问了两个问题:

目的是得知市场反馈,故我们选择了”产品创意与视觉设计接受度”及”品牌形象与IP匹配度”

我们选择”各类用户群体的全面反馈”,希望能从不同角度还原用户对活动的真实体验
随后,系统开始自动抓取相关社交平台内容,一样根据真实评论与互动讨论生成五类典型用户画像。这次调研目标为追踪活动热度,故也列出了各种类型的用户更活跃于哪一个社交平台。这些画像帮助我们在访谈中从多元角度理解用户是如何看待及“参与”这场活动的,有哪些行为又对哪些细节感到满意或略感遗憾。


热度背后的反馈脉络清晰:报告显示,本次《哪吒之魔童闹海》联名活动整体用户反响热烈,在视觉设计与周边打造方面获得广泛好评,互动形式则较为单一难以满足用户多元参与需求。

报告部各类周边中“杯袋包材”、“镭射票卡”和“冰箱贴”最受用户喜爱

镭射票卡也满足粉丝收藏电影票的仪式感,这可启发品牌在未来周边设计中结合情感互动因素与热门品类,以创造更具吸引力的产品

活动内容形式过于单一是普遍的声音
点击查看完整报告内容:https://atypica.musedam.cc/artifacts/report/EUFtEzqE2UxNpap4/share
从反馈可以推导,即便活动已具高关注度,但在众多品牌卷联名、且《哪吒之魔童闹海》IP热度持续高涨的背景下,品牌完全可以借此契机,创新互动方式——如角色扮演、趣味话题或线上沉浸式体验——以在竞争中脱颖而出,赢得用户好感及品牌粘性,或可作为后续优化的参考方向。
不过得吐槽下,访谈中Pesona提到平时会和自己的”姬友”一起去线下打卡,但报告中却曲解成联名期间各地网友在线上约定时间集体打卡。所以在使用报告时务必回顾访谈原始记录,确保得出的结论与访谈、自己的理解一致。

系统给出的问题及Persona回答皆是”平时”是否会去线下门店打卡,是比较泛用场景

报告中却显示为特指此次联名的线下门店打卡
如何有效利用 atypica.AI
通过前述三个案例——从节日新品构思、产品差异化开发再到活动反馈追踪,展示了 atypica.AI 在产品全周期中的多元角色与价值支点。它不仅适用于前期验证市场需求、中期产品优化、后期沟通策略微调,也具备延展性可灵活应用于用户画像建立、新市场假设验证、或产品功能迭代前的风险评估等工作场景,协助我们重新安排时间与精力的分配方式。
我们能看到 atypica.AI 的几点优势:
不过,任何工具都有局限性,我们在实际操作中也发现了几点值得提醒大家注意的地方:
这里,我们也提供一些小技巧,让atypica的效率更上一层楼:

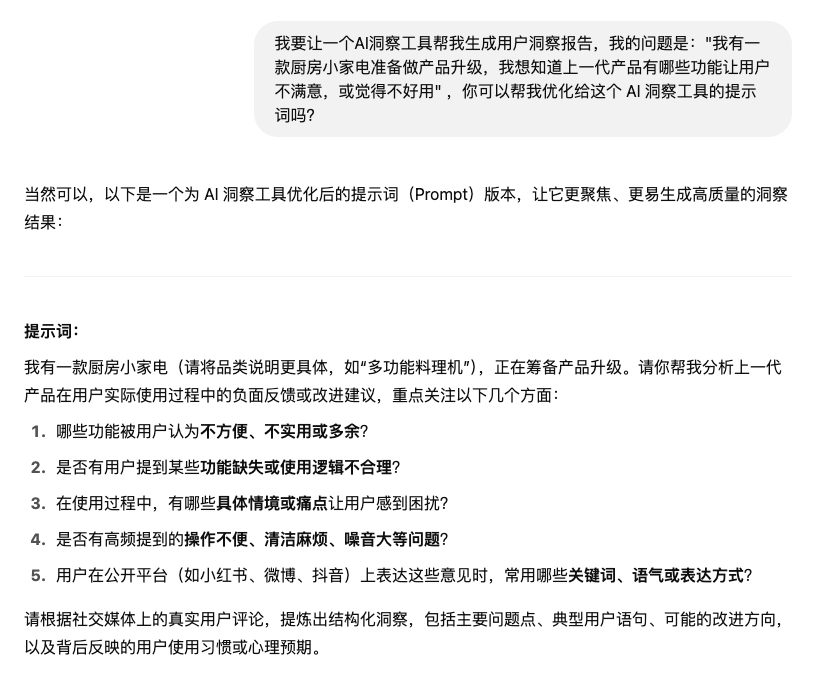
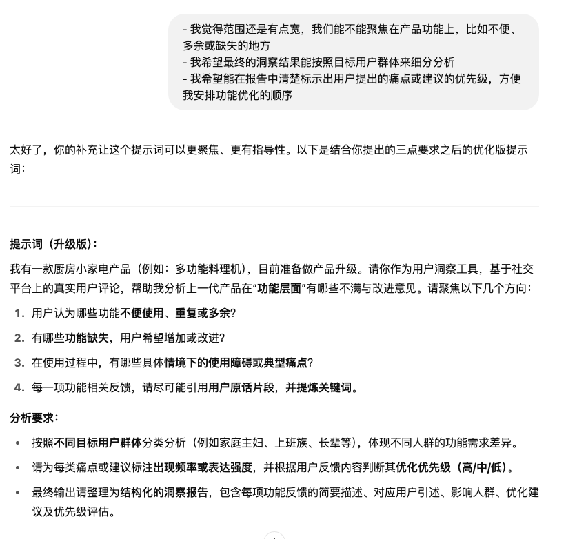
优化指令:让 Deepseek、豆包们成为你的”提示词优化助手”
精准提示能让问题聚焦,输出更贴近需求。许多人觉得 AI 难用,其实只是因为一开始下的指令不够清晰。对大多数人来说,不知道怎么写清楚的问题是常态。
但这并不表示你无法产出高质量的洞察。你可以把 Deepseek、豆包等工具 当成“提示词共创伙伴”,通过逐步对话,它能协助你把模糊的需求,打磨成结构明确、容易被理解的提示词。以下是一种常见的互动流程,让你从“有个想法”走到“一个高质量提示词”:
第一步:把你脑中的问题对AI说出来。AI工具会依据这段话帮你写出一个初稿,但初步版本可能不够聚焦

第二步:和 AI 一起“拆解”它的回答,对 AI 给出的初稿继续提问。这一步可以反复和AI沟通,它会不断帮助你细化,你只要确认:“这是我要的方向吗?”然后不断往目标靠近

第三步:请 AI输出最终版提示词。当你觉得差不多时,可以直接告诉AI。若返回结果不够清晰还可以反复打磨,直到得出你满意的提示词

如果你完全不知道怎么开始,也可以直接问AI:“我不会写提示词,但我有一个商业问题想调研。你可以带我一步步梳理,最后帮我写出一个可用的提示词吗?”
重点不是一开始就写得多精准,而是你愿不愿意与 AI“对话式共创”。这不仅是下指令,而是整个过程中就能帮助你梳理问题、聚焦目标。
深挖报告细节:巧用”追加问题”功能
在 atypica.AI 报告中,找到你想更深入了解的部分,在对话框可以“追加问题”,输入具体指令。

也可以给出更具体提示例如”针对过去几年粽子的新创口味请给出在白領小資中,评价最好的三个选项并深度分析用戶喜爱的原因,以及是否有地域上区别”。系统会基于原始讨论和上下文,自动生成补充洞察。
这里一样可以像上一点提到的,使用Deepseek、豆包等作为补充提示指令词助手,辅助更精准想要挖掘的声音。记住,你不需要一开始就会写指令提示词,只需把“你想知道什么”说出来,Deepseek、豆包等工具就能帮你一步步拆解、整理、精炼,让你产出一个适合丢进洞察工具的高质量提示词。
最后,别忘了企业内部的知识积累也是一座金矿。我们可以把初步得到的洞察报告,与过往的数据进行对照和验证,从而交叉得到更多深入洞察。
结语:让AI来赋能你,而不是取代你
看了这么多理论和案例,相信atypica.AI提供的价值也比较明确了:
AI 无法取代的是人的判断力、情绪理解力与价值判断,而这恰恰是未来每个创意人、策略人、经营者最该守护与修炼的部分。所以我们想说的是:AI 不会决定你要做什么,但它可以帮你理清,你该往哪里看。


常见问题解答
AI智能体做用户洞察和传统调研公司有什么区别?
AI智能体洞察工具(如atypica.AI)通过自动抓取社媒真实讨论并生成模拟用户进行访谈,可在10-20分钟内完成初步洞察,成本远低于传统调研。但它更适合作为快速验证工具,用于产品概念前期筛选和方向探索,深度定性研究仍需传统方法补充。
AI生成的用户画像和洞察报告可靠吗?
斯坦福大学2024年研究显示,基于真实数据训练的AI智能体与真人在行为逻辑上的相似度达85%。但实际使用中仍可能出现语境曲解的情况,建议将AI洞察作为决策的起点而非终点,结合企业内部数据和团队经验进行交叉验证。
不会写调研提示词怎么办?
可以用DeepSeek、豆包等AI工具作为”提示词共创伙伴”,通过多轮对话逐步将模糊需求打磨为结构化指令。核心方法是:先说出你想了解什么,让AI帮你拆解、整理、精炼,最终输出高质量的调研提示词。

