核心结论
- 73%消费者产生了新的消费场景,钱包被重新洗牌。 消费者总消费金额未必上升,但在更多不同场景花钱,1-3线中产及以上人群中63%预期全家会比去年花更多钱,品牌需识别消费者新的”工作”场景来驱动产品创新。
- 22.4%消费者对低价商品的质价比不满意,价格战伤害消费体验。 2024年CMO普遍将竞争焦点放在价格上,但消费者真正想要的是质价比而非纯粹低价,超3成省下的钱用于其它兴趣消费,近2成去寻找”贵替”。
- 购物决策时间缩短一半,但86%消费者存在退货行为。 品牌在流量竞争中缩短购物决策链路,看似让决策更快,但也让消费者更后悔——超10%被种草后购物非常后悔,近40%有一定程度后悔。
- 中国消费者对AI信任度显著高于欧美,68.3%对AI广告内容感兴趣。 营销部门人员AI工具周使用率达54%,24%每天使用,52%电商商家至少用过一款生成式AI工具。
- 品牌联名活动在新品发现渠道中排名已超过综艺冠名和明星代言。 71.8%消费者购买新品频率增加,品牌联名在年轻人和高收入人群中尤为重要,仅次于主动搜索。
今天,消费者行为的碎片化已经到了非常可怕的程度,也难怪营销人最常挂在嘴边的词就是“三秒完播率”。
一项国内最新的学术研究,追踪了数十位年轻人的手机使用数据:在每天使用手机6小时的前提下,用户每天会玩手机多达269.48次,并在app之间反复切换172.53次,平均间隔2.14分钟就发生一次切换,每次使用app时间不到2分钟[1]。
这是否意味着,当代消费者越来越“无脑”了,品牌必须绞尽脑汁刺激他们的多巴胺,用最短的时间抓住消费者注意力、用最短的链路导向交易转化?
科学家对参与研究的用户进行了深入访谈,才发现事实并非如此[1]:这些看似”碎片”的使用行为其实是互相关联的,不同应用之间形成了信息流动的通道。
消费者是为了实现更丰富的体验、实现更完整的目的才去反复切换app的。比如即使用户刷了一上午淘宝,还是会选择去小红书看看评测,同时抽空用微信问问好友,无非为了满足“选购产品”的场景。
在消费者眼中,错综复杂的品牌触点像一个”星系”:有主要的”恒星”(常用核心应用),也有围绕运转的”行星”(次要应用),它们之间有引力关系(互相关联),从而构成了一个完整的生态系统,共同为自己的需求服务。
消费者是出于“多任务”将时间切割成小块,才导致了行为的碎片化,并不是完全由即时满足和新鲜刺激驱动的。
换个角度来说,品牌通过营销注入市场的“兴奋剂”、榨干注意力的行为,很难让品牌和消费者长期互利:
因此,在流量游戏中疲于奔命的品牌,今年也纷纷开始反思和实践:尊重消费者的真实需求,以产品和服务为底座,在消费者离散触点中串联起连续路径,形成一套网状的护城河。从而能抓住短期红利的同时,凝聚起长期的生意壁垒。
品牌要在碎片中实现统一,2025年的道路并不轻松。其中关键的挑战在于:“一招鲜”的打法已经失效,要与去年花相同的预算,分散去办更多的事。
那么,在这样的背景下,消费者到底发生了哪些新的变化?品牌应该采取怎样的创新策略来解决“既要又要还要”的难题?
在本篇报告中,我们不仅研究了2024年消费者的需求趋势,还通过拆解头部品牌的案例,挖掘了行业最佳实践。这分别对应了产品、营销、渠道、技术上可能存在的增长策略创新点,希望能够帮助读者们拓宽思路,为2025年的业务增长提供参考。

趋势1:消费者的钱包没有变大,但73%产生了新的消费场景
品牌增长的原点一定是满足消费者需求的好产品,营销和流量只是放大器。
但整体消费市场供给大于需求,显而易见的增量赛道也已经饱和。比如尼尔森对于饮料行业的追踪显示,月销过千万的新品在2021年有41个,但到了2024上半年仅有2个[9]。
产品创新的驱动力会来自哪里?
我们认为,消费者钱包的重新洗牌将会产生确定性增量:人们总消费金额未必上升,但一定会在更多不同场景花钱。普遍意义上的消费升级可能不存在了,但消费者细分的生活场景和兴趣增多了,钱包被切成了更多块,花钱的方式变得更加复杂和多样。
实际上,消费者普遍会有“抠抠搜搜花了很多钱”的感受 – 一份2024年中的调研报告显示,1-3线的中产及以上人群,有63%预期全家会比去年同期花更多钱[2]。

20年前,哈佛商学院教授克莱顿·克里斯坦森在研究创新理论时提出了Jobs-to-be-done(JTBD)理论:消费者购买产品或服务不是因为他们属于某个群体或具有某些特征, 而是因为他们在特定场景下需要完成某项”工作(Job)”- 即消费者想要实现的目标或解决的问题。
举个例子,传统营销会说”25-35岁的年轻白领购买星巴克咖啡”,而JTBD理论会说”当人们需要一个临时办公和社交场所时,他们会’雇佣’星巴克来完成这项工作”。
这很好的解释了我们的调研数据:在快节奏的社会生活中,消费者的“工作”变多了,而且在不断更迭。未来的竞争并不局限在品类和人群上,识别消费者关键”工作”、分析”工作”的完整过程,并提出对应的创新产品,成为了品牌的重要任务。
当然,这些“工作”也存在时效性,消费者每年都会放弃某些兴趣和习惯,同时替换出新的场景。其中逐步增长、确定性的趋势,才是最有价值的。对于大品牌来说,可能会优先选择提前布局,为长期的趋势变化积攒能量,直到某一天爆发;而对于新锐品牌来说,更重要的是借助“爆品思维”先上牌桌,由小切口进入大市场,逐步延长产品生命周期。

案例:东方树叶
△ 上下移动查看 ▽
案例:SIINSIIN
△ 上下移动查看 ▽

趋势2:价格战不利于消费者体验,22.4%对质价比不满意
对应近几年中国CPI的变化,整体快消品的均价也在不断下滑。
除了少数持续高端化的细分品类,大多数消费品都陷入了“价格战”的漩涡。在2021年Q1,中国城镇快消品平均售价有了3.4%的涨幅,而在接下来的数年都经历了不同程度的降低。到2024年Q1,整体降价幅度已经达到了1.5%,而2024年Q3则高达5.1%。[8]
埃森哲的调研发现:2024年品牌CMO普遍都将竞争焦点放在了价格上,其重要性甚至远超产品和品牌本身。

在2024年,65.5%的消费者认为低价对于购物决策相比前一年更重要了。这背后必然有商家价格战带来的心智影响:在寻求低价商品的方式上,有6成消费者倾向于找品牌官方“薅羊毛”,还有6成消费者会主动选择折扣力度更高的渠道。消费者对于折扣的倾向性,已经超过了一度流行的“平替”。

那么问题就来了:打折促销难道不是给消费者带来实惠吗?品牌方不应该积极参与降价吗?
事实并非如此。对比23年,单纯追求低价的消费者并没有大幅净增长。即使消费者抱着“一分钱一分货”的心态购买了低价商品,依然有超过2成认为产品品质和体验不符合预期- 其中“质量降低”是不符合预期的主要原因。收入越高的人群,不符合预期的占比越高。
这说明消费者真正想要的是质价比,而不是纯粹的低价。

品牌方打折促销,必然降低了毛利。想要继续赚钱,要么就降低营销和销售成本,要么就在产品质量上妥协 – 显然后者更加轻松,质价比也更难实现。
从另一个角度来看,虽然消费者花钱更谨慎了,但“价格”并非消费者衡量产品价值的唯一标准。
即使消费者购买了低价商品,省下的钱并非全部用于储蓄或刚需,而是有超过3成用于了其它兴趣消费,接近2成去寻找“贵替”。具备强功能性、品牌力、仪式感的产品,更容易让消费者认可溢价、脱离低价的决策范围。
行业内卷之下,打折促销带来的品牌力损耗、研发投入下降,反而让商家更加偏离了消费者的预期,也错失了利润成长的机会。


案例:骆驼服饰
△ 上下移动查看 ▽
趋势3:消费者购物决策时间缩短了一半,但86%存在退货行为
最近,国家统计局公布了2024年中国居民时间利用报告,其中提到了一个跟消费行为相关的数据:越来越多的人开始在购物上花时间,然而每个人花的时间却在减少[5]。

从整体趋势来看,这的确说明了线上零售渗透率提升的同时,充分制造了便利,节省了人们的时间。
我们的数据显示:消费者总体认为今天的购物决策更简单快捷了。从品类上来看,大部分快消品并不重决策,只有少数高客单价的产品存在决策难度净增加的情况。

虽然消费者与品牌的触点更多、转化链路更复杂了,但今天依然有7成以上消费者发现与购买处于同一渠道。这说明消费者在今天更倾向购物时的“所见即所得”,品牌在全渠道的电商布局也充分促进了决策简化。

但话又说回来,消费者真的做到“知行合一”了吗?人们自认为能够在网络中抹去信息差、方便快捷的做出决策,但这些决策真的准确吗?
至少从行为表现上来看,决策变快了,并不意味着变准了。2024年居然有86%的消费者有过退货行为。除了常见的“冲动消费”和“比价”外,更重要的是“不合适”和“不满意”。

在我们之前对于社媒种草的研究中,也发现了类似的情况:有超过10%的消费者被种草后购物都会非常后悔,直呼上当;另外有接近40%的消费者被种草后购物基本满意,但还是不可避免有一定程度的后悔。
品牌在流量竞争中,试图全面占领消费者注意力,从而不断缩短购物决策的链路,以实现“品效合一”的目标。这看似让消费者当即的决策变得更快、更容易了,但也让消费者更后悔了 – 消费者自己可能都没意识到,决策简单是有代价的。
消费者与品牌的链接是需要时间来培养的,忽视品牌建设、在购物阶段过度加速决策无异于“拔苗助长”。
我们来看那些感觉决策变难的人,就会非常清楚:品牌信息的熟悉、辨别、对比,都需要花费时间;查找攻略、判断信息有效性、比价则特别消耗人们的精力。
对消费者真正有帮助的是在节约他们时间精力的同时,让他们对自己的选择“不后悔”。


案例:山姆会员商店
△ 上下移动查看 ▽

趋势4:消费者更信任品牌官方和熟人社交,但依然有38.3%靠达人发现新品
要在多元化的场景中推动消费者购物决策,最大的难点就是:碎片化的媒介虽然刺激了消费者的即时满足感,但品牌资产也会在碎片中迷失,消费者的信任将无处安放。
“信任是品牌的核心资产” 早就成为了共识。信任不仅促进了品牌心智的强化,还意味着有更大的购买力和支付溢价。
益普索的最新研究提出了一个更新颖的理解:信任还代表品牌拥有更高的容错率。即使面临市场的周期变化或负面舆情的影响,也不会轻易遭遇口碑崩塌。
对于没有俘获用户信任的品牌来说,当它的用户看到1-2条企业负面信息后,会有57%的人选择相信负面内容;而对于成功俘获用户信任的品牌,这个比例仅有25%[7]。
许多知名品牌能够从舆论漩涡成功脱身,并不是“互联网没有记忆”,而是信任它的消费者愿意多给一次犯错的机会。
那么,这种信任是如何构建起来的呢?
我们发现:消费者面对不同角色为品牌或产品做“信任背书”时,态度有很大差异。人们最信任的声音还是来自品牌本身。所以在消费者看来品牌广告的档次是最高的,品牌方看来成本也是最高的;但是,要扩大流量规模实现破圈,还要依靠丰富的达人生态;熟人社交则是更为平衡的方式,但规模化撬动的难度也更高。

我们观察到,增长遇到挑战的品牌,要么是过于保守,专注传统营销策略,导致抓不住线上增量的机会;要么是过于激进,all-in 流量玩法,把“制造信任”这项工作外包给了别人。
而对比前一年,整个内容生态的信任也呈现“U型分布”变化,消费者其实对于BGC和UGC是越来越信任的,而对于PGC的信任却有所下滑。

这并不是说达人生态本身失效了,而是竞争环境导致边际效应降低了,品牌应该寻求更多组合变化:
首先,优质的KOL资源是极其有限的,而在商业化浓度很高的环境下,过多同质化的商业广告会让消费者的信任被挤压。缺少了差异化空间,即使超头部达人,信任也是在下滑的。
其次,KOC一度成为热门的话题,因为数量多、成本低,甚至可以在ROI上有超额的收益。但在消费者看来,知名度越低,就意味着权威性的缺失,KOC的信任流失甚至大于KOL。过多资源投入KOC,也意味着追求数量而妥协质量,毕竟挖掘到“小众宝藏”存在极大不确定性。
因此,品牌方需要用高质量的BGC作为基础,撬动UGC的同时,配合PGC扩充新流量,真正让“碎片”形成生态。值得注意的是:熟人朋友作为信任度最高的角色,未来会发挥更多价值。

案例:奥利奥
△ 上下移动查看 ▽
案例:一汽红旗
△ 上下移动查看 ▽
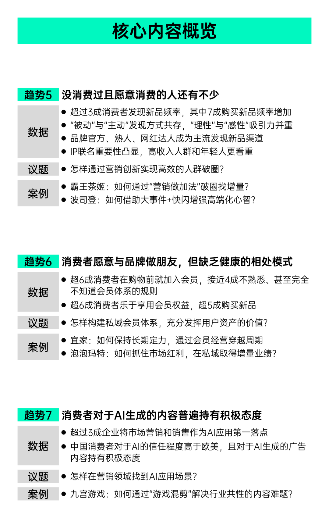
趋势5:没消费过的人还有不少,71.8%购买新品频率增加
虽然“10亿中国人没有坐过飞机”是一个比较夸张的说法,但必须承认的是中国消费市场依然是以渗透率驱动为主,对比欧美、日本等发达国家,一些主流品类的渗透率、人均消费量仍旧较低。依然有大量潜在消费者没有接触过某些品类。
我们发现,今天的消费者会持续发现新品牌和新产品,并且与购买频率呈现正相关关系。

对于发现新品增加的消费者来说,被动接收信息的触点、购物过程中的主动了解工作都增加了 – 这意味着消费者对于新品牌、新产品建立认知的方式更加分散了。
新品能够吸引消费者的要素除了产品本身的品质,代表感性的“颜值经济”与代表理性的“客观评价”并驾齐驱 – 这意味着新品打动消费者的方式也更加多样了。

网红达人与熟人推荐,依然是最主流的品牌破圈方式。但也可以看到,品牌联名活动的排名已经超过了传统的综艺冠名、明星代言,排名仅次于主动搜索。这种方式在年轻人和高收入人群中尤为重要。

根据群邑智库的研究,面对市场的内卷,2023年广告主主要通过削减营销费用来“节流”,而2024年更多倾向于“开源”的方式,不断获取流量上的新增量。其中,四成广告主认为需要增强品牌力以扩大目标人群寻找新增量,三成广告主则认为应该增加多平台投放或者尝试线下经营[3]。
因此,品牌在营销上需要积极主动出击,把握破圈的机会。

案例:霸王茶姬
△ 上下移动查看 ▽
案例:波司登
△ 上下移动查看 ▽

趋势6:消费者很愿意与品牌交朋友,但38%还不了解怎么成为朋友
“客户留存”是一个老生常谈的问题。由于不同品类之间的忠诚度差异很大,所以不同品牌对此设定的优先级也不相同。
但整体来看,快消品的整体忠诚度在过去10年有了大幅下降 – 从婴儿奶粉到彩妆数十个品类中,大部分购物者购买品类TOP3的平均频率都下降了。由于那些不忠诚的用户贡献了更多增长,很多企业也将“拉新”作为了最重要的任务[8]。
对于重视“留存”的品牌来说,构建会员体系似乎是一个通用的解决方案。有超过6成消费者曾经在过去一年加入过品牌会员,对此抱有积极态度。
但我们发现:在有过会员注册行为的消费者中,接近4成不熟悉、甚至完全不知道会员体系的规则,这对于提升复购率和LTV来说基本是无效的。
因为这些人当中,有超过6成是在购买前就注册了会员,甚至有接近1成从未发生购买行为。但由于品牌缺乏用户资产的运营和管理,导致新用户无法真正与品牌“做朋友”,互相之间根本不熟悉。

实际上,从消费者行为来看,大部分人都会选择使用会员专属权益,发生直接购物行为的也不在少数。构建真正有效的会员体系和私域,对于用户留存来说至关重要。

案例:宜家
△ 上下移动查看 ▽
案例:泡泡玛特
△ 上下移动查看 ▽
趋势7:中国消费者对于AI的热情远超欧美,68.3%对于AI广告内容感兴趣
AI是今年最热门的话题,我们有必要再来回顾一下。
实际上,生成式AI的浪潮对于企业业务场景的影响还比较有限,全球范围内的企业都集中在营销与销售环节,尤其是营销内容的生产。在营销领域借助AI来降本增效,已经成为所有企业管理者的共识。

但关键问题是AI的热度也伴随着各种炒作,想识别其中的关键价值,就要看消费者是什么态度。
比较有意思的是,中国的市场环境似乎更适合企业来拓展AI在营销上的应用,因为中国消费者对于AI的信任程度显著高于欧美地区。

我们的数据也显示,中国消费者对于AI广告营销普遍具备积极的态度,同时众多行业的AI广告渗透率也达到了较高的程度。
因此,中国市场的品牌方在AI营销的应用上非常积极。有数据显示,营销部门人员对于AI工具的周使用率已经达到了54%,甚至有24%的营销人每天都在使用AI工具[11]。而对于电商行业的调研则显示,从公司角度来看有52%的商家至少已经用过一款生成式AI工具[12]。
案例:九宫游戏
△ 上下移动查看 ▽
结语
吉姆·柯林斯在知名著作《从优秀到卓越》中,首次提到了斯托克代尔悖论:美国海军上将斯托克代尔在越南战争期间被俘,经历了长达8年的战俘生活。在狱中,他多次遭受拷打,但他始终坚信自己能够获释,这种乐观信念支撑着他度过了艰难的岁月。
在采访斯托克代尔时,柯林斯却发现了一个矛盾:在战俘营中最先崩溃的往往是那些过度乐观的人。因为这些人总是抱着”圣诞节前就能获救”的期待,但当一次次希望落空后,他们的信念就会被粉碎。
相比之下, 斯托克代尔则兼具了坚定的信念和直面现实的态度,成功熬过了地狱般的8年。
通过对更多商业领袖的采访,柯林斯同样发现能够穿越周期的企业都具备相似的特征:一方面保持坚定的长期发展信念, 持续投入研发创新、品牌建设、人才培养等核心壁垒的构建; 另一方面, 清醒认识到当前市场环境中的各种挑战与机遇,灵活调整经营策略,把握短期市场红利。
展望2025年,从长期主义的角度来看:
从短期红利的角度来看:
如果品牌能够找到一个兼顾短期和长期两端、足够包容的生态去扎根,就能形成稳定的经营阵地。
通过前文的案例分析,我们发现腾讯生态或提供了一种可能性,其生态的多元性,能够满足大小商家的多种类型业务诉求,也成为了当下很多品牌的经营阵地选择。
腾讯生态庞大的用户基数,足以覆盖用户生命周期中的各个触点,并且给品牌方提供了私域沉淀的场所。而“人货场”的差异化,也让品牌重新回归用户需求,而非价格比拼。
另一方面,朋友圈、视频号、微信小店等社交流量的发展,又给品牌方提供了马上可以入局的新商机,使得全域营销策略有了更丰富的组合,帮助品牌方完成破圈增长的目标。
最后,我们也期待大家能够在2025年继续保持战略定力,在这个离散的时代找到自己穿越周期的路径。


参考资料
[1] 《用户媒介使用:”高度集中碎片化”与”动态粘性”——基于手机应用切换的实证研究》,何康&张洪忠
[2] 《The China Report》,TD Cowen
[3] 《2024品牌营销趋势》,群邑智库
[4] 《霸王茶姬启示录:极致残酷的效率游戏》,晚点LatePost
[5] 《第三次全国时间利用调查公报》,国家统计局
[6] 《How Walmart’s $90 billion Sam’s Club is aiming to take down Costco》,Yahoo Finance
[7] 《中国品牌全球信任指数》,益普索
[8] 《2024年中国购物者报告,系列二》,贝恩&凯度消费者指数
[9] 《通往2025:中国消费者展望》,尼尔森IQ&GFK
[10] 《宜家在中国市场的创新发展与战略布局》,零售氪星球
[11] 《2025中国数字营销趋势报告》,秒针营销科学院
[12] 《Gen AI Can Help Retailers Defy China’s Economic Slowdown》,贝恩

常见问题解答
2025年消费者行为有哪些关键变化?
2025年消费者呈现七大趋势:73%产生了新的消费场景、22.4%对低价商品质价比不满意、86%有退货行为、品牌官方和熟人社交信任度上升、71.8%购买新品频率增加、近4成不了解已注册的会员体系规则、68.3%对AI广告内容感兴趣。消费者钱包被切成更多块,花钱方式更复杂多样,品牌需要在碎片中实现统一。
品牌如何应对消费者决策加速但退货率高达86%的矛盾?
品牌不应过度追求缩短购物决策链路来实现”品效合一”,因为消费者与品牌的链接需要时间培养。数据显示超10%被种草后购物非常后悔,近40%有一定程度后悔。品牌应在节约消费者时间精力的同时,通过品牌建设让他们对选择”不后悔”,用高质量的BGC作为基础,撬动UGC的同时配合PGC扩充新流量。
中国品牌如何利用AI营销的机遇?
中国消费者对AI的信任程度显著高于欧美地区,68.3%对AI广告内容感兴趣。营销部门人员AI工具周使用率达54%,24%每天使用。品牌应积极布局AI在营销内容生产、精准触达、个性化互动等环节的应用,同时关注AI在降本增效方面的价值,但需避免炒作,聚焦真正能创造消费者价值的场景。
数据及免责声明: 本报告的研究发现基于增长黑盒Growthbox进行的消费者调研、行业专家访谈、公开市场数据分析以及案例研究。尽管我们在研究过程中秉持严谨态度,但任何市场研究方法都存在其固有限制。增长黑盒Growthbox仅就本报告提供客观描述,但无法对数据和结论的准确性、完整性及适用性作出保证。报告内容仅反映特定时期的市场状况和研究发现,不构成任何投资建议或业务决策依据。如有机构或个人基于本报告内容做出商业决策,由此产生的风险和后果需自行承担。增长黑盒Growthbox不对因使用本报告引发的任何直接或间接损失承担责任。
知识产权声明: 本报告由增长黑盒Growthbox编撰整理。报告中的部分内容来自公开发表的研究报告、新闻报道和数据资料,这些内容的知识产权归原作者或机构所有。除上述引用内容外,报告中的分析、评论及结论均为增长黑盒Growthbox的研究成果,受中国相关法律法规保护。未经增长黑盒Growthbox书面授权,任何组织或个人不得以任何形式或方法对本报告的部分或全部内容进行商业性使用、复制、转载、摘编或创造相关衍生作品。对本声明的最终解释权归增长黑盒Growthbox所有。





